长图了解国内首个气体能源衍生品 —— LPG

长图了解国内首个气体能源衍生品 —— LPG

责任编辑:刘文强
漫话国际石油组织的运行机制

漫话国际石油组织的运行机制

责任编辑:刘文强
宏源期货反洗钱宣传月之——反洗钱相关知识

宏源期货反洗钱宣传月之——反洗钱相关知识

一、洗钱的起源 20世纪20年代,美国芝加哥一黑手党开了一家洗衣店,他在每天核算当天的洗衣收入时,会把非法收入混入洗衣收入,再向税务部门纳税,扣除应缴纳的税款后,“黑钱”就“洗白”...
大连商品交易所线型低密度聚乙烯期货 期权合约

大连商品交易所线型低密度聚乙烯期货 期权合约

合约标的物 线型低密度聚乙烯期货合约 合约类型 看涨期权、看跌期权 交易单位 1手(5吨)线型低密度聚乙烯期货合约 报价单位 元(人民币)/吨 最小变动价位 0.5元/吨 涨跌停板...
大连商品交易所聚氯乙烯期货期权合约

大连商品交易所聚氯乙烯期货期权合约

合约标的物 聚氯乙烯期货合约 合约类型 看涨期权、看跌期权 交易单位 1手(5吨)聚氯乙烯期货合约 报价单位 元(人民币)/吨 最小变动价位 0.5元/吨 涨跌停板幅度 与聚氯乙烯...
动力煤期权相关制度要点解读在这里!

动力煤期权相关制度要点解读在这里!

动力煤期权6月30日在郑商所上市。对于近期公布的动力煤期权相关规则制度,郑商所相关负责人对相关制度要点进行了解读。 6月29日,大商所公布聚丙烯(PP)、聚氯乙烯(PVC)和线型低...
50问!低硫燃料油交易、产业链全了解

50问!低硫燃料油交易、产业链全了解

低硫燃料油基本属性 01 燃料油是什么? 燃料油(Fuel Oil)作为成品油的一种,是石油加工过程中汽油、煤油、柴油之后从原油中分离出来的较重的剩余产物。燃料油主要是由石油的裂化...
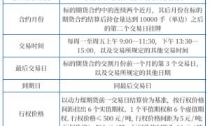
郑州商品交易所动力煤期货合约

郑州商品交易所动力煤期货合约

合约标的物 动力煤期货合约 合约类型 看涨期权、看跌期权 交易单位 1手动力煤期货合约 报价单位 元(人民币)/吨 最小变动价位 0.1元/吨 涨跌停板幅度 与动力煤期货合约涨跌停...
正在加载中...

已加载全部内容

已经没有更多文章了

联系我们

联系我们

17505124150

在线咨询: QQ交谈

邮箱: kefu@boyidashi.net

工作时间:周一至周五,9:00-17:30,节假日休息

关注微信
微信扫一扫关注我们

微信扫一扫关注我们

关注微博
返回顶部