在中国,铁矿石是如何分类和交易的?

在中国,铁矿石是如何分类和交易的?

1. 什么是铁矿石?有哪些矿物类型?理论含铁量是多少? 简单的讲,铁矿石就是具有经济价值的含铁矿物,工业上有价值的主要矿物有磁铁矿、赤铁矿、褐铁矿和菱铁矿。每个矿物的分子式、理论含...
关于花生,你想知道的都在这里了!

关于花生,你想知道的都在这里了!

15日晚间,证监会批复郑商所开展花生期货交易,挂牌时间为2月1日,国内油脂油料市场一片欢腾。作为我国重要的油料作物,花生早已进入千家万户,它的上市交易,既可以让上下游摆脱当下混乱的...
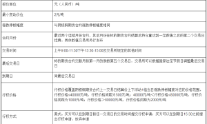
郑州商品交易所花生期货合约

郑州商品交易所花生期货合约

交易品种 花生仁(简称“花生”) 交易单位 5吨/手 报价单位 元(人民币)/吨 最小变动价位 2元/吨 每日价格波动限制 上一交易日结算价±4%及《郑州商品交易所期货交易风险控制...
中国最大钼矿原来是在这里!

中国最大钼矿原来是在这里!

钼是发现得比较晚的一种金属元素,1792年才由瑞典化学家从辉钼矿中提炼出来。由于金属钼具有高强度、高熔点、耐腐蚀、耐磨研等优点,因此在工业上得到了广泛的利用。 一、11大钼矿企业,...
《金属期货》之有色金属期货的前世今生(二)

《金属期货》之有色金属期货的前世今生(二)

01 从“铜博士”到“妖镍” 在离上海陆家嘴金融中心不远的地方,靠近世纪大道与松林路有一座大楼,楼前伫立着一个铜牛,这里是上海期货交易所大厦。国内有色金属期货交易品种就是在这里诞生...
《金属期货》之谁的翅膀在扇动?波澜起伏的金银价格

《金属期货》之谁的翅膀在扇动?波澜起伏的金银价格

01 巴菲特投资白银的秘诀 巴菲特被称为华尔街的“股神”,他是世界上靠股市暴富的世界第二大富豪,他的伯克希尔哈撒韦公司每股价格曾超过10万美元。他以股票投资闻名于世,殊不知,他在白...
《金属期货》之供应的变动对有色金属价格的影响

《金属期货》之供应的变动对有色金属价格的影响

“春秋第一相”管仲是中国古代著名的经济学家,在《管子·国蓄》中记载着这样一句话:“夫物多则贱,寡则贵,贵则散,轻则聚。”物以稀为贵,讲的就是供应的故事。在100多年前,铝曾是一种稀...
《金属期货》之有色金属期货的新玩法

《金属期货》之有色金属期货的新玩法

有色金属从地脉走出,伴随工业科技的发展步入生活的各个领域,供需影响着价格起伏。规避价格波动风险的方法也不断扩展,有色金属期货打开了新的篇章。这些新工具、新玩法是怎样产生和发展的?会...
正在加载中...

已加载全部内容

已经没有更多文章了

联系我们

联系我们

17505124150

在线咨询: QQ交谈

邮箱: kefu@boyidashi.net

工作时间:周一至周五,9:00-17:30,节假日休息

关注微信
微信扫一扫关注我们

微信扫一扫关注我们

关注微博
返回顶部